最近网上一个哄宝宝喝糖浆的视频评论区爆了,竟然出现了 9 万多条评论。引发大家热议的不是视频本身,而是“喝完糖浆后是否可以立即喝水?”这个问题。
有网友说,喝完糖浆不宜立即喝水,否则影响药效,持反对意见的网友则认为,药物是吸收进入人体后才起效的,喝水反而有助于促进药物吸收。
到底谁的观点才更靠谱呢?服药喝水这件事,又有哪些注意事项呢?问题确实有点复杂,需要分情况讨论,今天的这篇科普文章,就来大家好好聊一聊。
喝糖浆后,可以马上喝水吗?
关于这个问题,我们还是应该结合实际所用的药物,具体情况具体分析。
《中国药典》2020 年版中,糖浆剂的定义是“含有原料药物的浓蔗糖水溶液”。糖浆剂之所以需要加入蔗糖,主要是为了掩盖药物本身的不良味道,改善口感,增加口服药物的适应性。
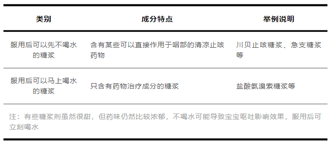
对于止咳糖浆来说,如果其中含有某些可以直接作用于咽部的清凉止咳药物的话,在喝完糖浆后,建议先不喝水。待喝完糖浆 15 分钟以后,再饮用少量的温水,这样能够保持部分药物在咽部,尽快发挥功效,如川贝止咳糖浆,急支糖浆等。
但对于一些不含清咽利喉成分,只含有药物治疗成分的糖浆来说,服药后就可以马上饮用温水冲洗口腔,这样做既能够避免过多的糖分滞留咽部刺激咽喉,另一方面也能够使药物尽快集中到胃部,促进药物吸收。例如常用的化痰药盐酸氨溴索糖浆。
还有一种情况是,有些糖浆剂虽然很甜,但药味仍然比较浓郁,这样的药物,如果小儿服用时,坚持不喝水,反而会引发小儿的反胃呕吐,影响服药效果,倒不如喝完药后立即喂食温水,缓解药物的不适口感,减少呕吐发生率。
我们整理成了一张表格:

除了糖浆类药物之外,其他的药物喝水服药又有哪些讲究呢?我们也整理了一张表格:

接下来具体分析。
这些药物吃完不宜立即喝水
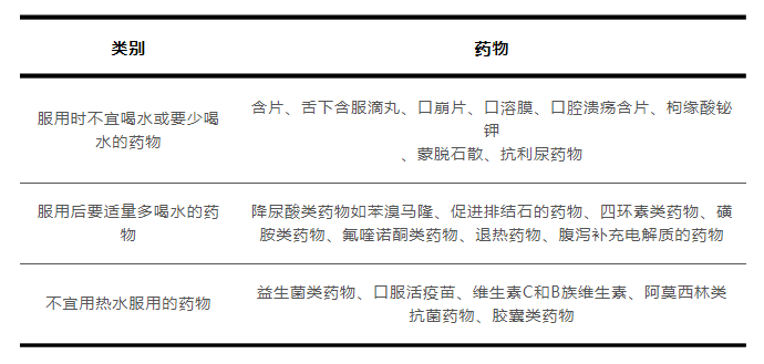
首先是有些需要特殊服用的药物,比如我们日常生活中经常服用的含片,舌下含服的滴丸,以及一些新型的药物剂型,如口崩片、口溶膜等剂型等,不适合服用后立即喝水。
拿口腔溃疡含片来说,本身就是通过药物直接接触创面来发挥药效的,如果服用后立即喝水,反而影响药效;再比如口崩片剂型,这类药物进入口腔后,会在唾液的作用下崩解,通过吞咽动作就可以完成给药,不需要用水送服。
其次是有些药物后服用后立即饮水可能减弱药效。比如一些治疗胃病、腹泻的药物,如枸橼酸铋钾、蒙脱石散等,这些药物口服后,会在胃部或肠道形成保护膜从而发挥药效,如果此时大量饮水反而会影响这种保护作用,用少量水送服药物即可。
再有一些抗利尿药物,口服后也不宜多喝水,否则可能会引起水潴留,引发健康安全风险。
这些药物服用后要适量多喝水
有些药物服用后不宜立即饮水或多喝水,但反过来,有些药物服用后,应该多喝水,才能够更好地保证药效,提高用药安全性。
比如降尿酸的药物,特别是通过促进尿酸排泄的降尿酸药物,如苯溴马隆等,在服药后应该多喝水,以通过多排尿促进尿酸的排泄,以免引起尿酸在尿路中的累积,减少药物引起尿酸性结石的风险,在服药时间方面,此类药物也应晨间服用。除了降尿酸的药物,一些促进排结石的药物,也是同样的道理,服药期间,应该每天饮水 2~3L,稀释尿液,促进结石排出。
还有一些抗菌药物,可能会对胃肠道造成较大的刺激性,比如四环素类药物、磺胺类药物、氟喹诺酮类药物等,服药后也应该多喝水,以减少药物可能对肠道或代谢物对尿路造成的伤害。
另外一些退热药物,或者腹泻补充电解质的药物,也应该在服用后多喝水,充分补充水分,能够减少胃肠道刺激,还能够减少脱水的风险。
这些药物不宜热水送服
很多朋友喝药喜欢用“热水送服”,感觉这样才是正确的喝药方式,但实际上,有很多药物是不宜用热水送服的。
首先热水可能会对某些药物的成分造成破坏,这样的药物就不宜用热水送服。
比如一些益生菌类的药物,以及口服的活疫苗(如脊髓灰质炎糖丸)等,热水都有可能使药物失活而减低或丧失药效。
还有维生素 C、B 族维生素,以及阿莫西林类的抗菌药物等,都是不宜用热水送服的。胶囊剂也不宜用热水送服,热水会破坏胶囊壳,使胶囊黏附于食道壁上或是胶囊壳破裂造成药物突然释放,影响用药的安全性和有效性。上述这些药物都应该用 40℃ 以下温水或凉水送服,效果更佳。
最后要提醒大家的是,送服药物最安全的还是白水,各类饮品,包括果汁、茶水、咖啡、牛奶、酒等都有可能对药物的药效形成影响。
特别是西柚果汁,其中含有抑制肝药酶的呋喃香豆素,会使他汀、降压药等多种药物浓度大幅增加,加大用药风险,应该特别注意。
另外,茶水中含有大量的鞣酸,和某些药物会形成结合,影响药效。牛奶中含有的蛋白质会和某些药物形成凝块,影响吸收,增加胃肠道负担。
如果不能够确定药物与上述饮品之间是否会产生相互影响,服药最安全的方式还是用温开水送服。
作者丨李津 副主任药师 中国科普作协医学专委会青年学组副组长
审核丨刘皈阳 解放军总医院第四医学中心主任药师