打击网络谣言,净化网络环境。杭州辟谣平台请广大网民不信谣、不传谣!
当前位置: 杭州网>杭州媒体网站联合辟谣平台>聚焦关注>
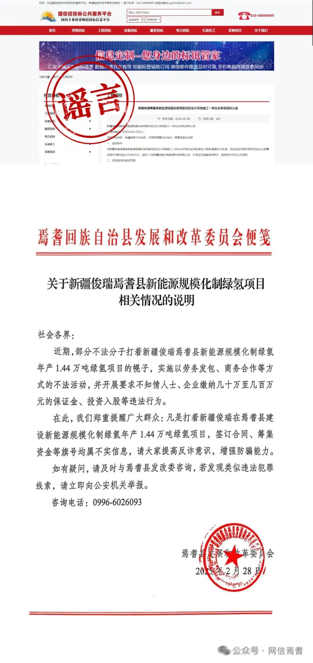
新疆焉耆县发布辟谣声明
2025-03-03 10:40    

近日,部分网民在互联网平台发布“新疆俊瑞焉耆县新能源规模化制绿氢年产1.44万吨绿氢项目”等信息,引发社会广泛关注。

经与相关部门核实,凡是以“新疆俊瑞焉耆县新能源规模化制绿氢年产1.44万吨绿氢项目”名义签订合同、募集资金或发布融资信息的,均属不实信息。

来源:“新疆网络辟谣”微信公众号    作者:    编辑:李佳萌    
上一篇:山东轻工职业学院严正声明