“第七届互联网辟谣优秀作品”揭晓 2025-04-16 09:55 4月15日,第七届互联网辟谣优秀作品发布会在河南郑州举行。中央网信办副主任、国家网信办副主任杨建文,新华社副社长、党组成员刘健,河南省委常委、郑州市委书记安伟,河南省委常委、宣传部部长王崧出席发布会并为优秀作品颁奖。 第七届互联网辟谣优秀作品分为“音视频类”“文字类”“图片类”“重大辟谣专题”和“优秀辟谣平台(账号)”五个类别。自今年1月启动作品征集以来,得到社会各界积极支持和踊跃参与,共收到1976家单位和个人报送的3449部作品。经过作品初审、网络投票、专家复审和综合评定,最终推选出《网事别“嚼蛆”》《起底涉企谣言背后的黑色产业链》《我被造谣了,该怎么办?》《真相来了》以及“重庆辟谣”等70部优秀辟谣作品。这些作品以权威的事实、生动的说理、鲜活的形式,廓清事实、澄清误解、传递真知,激发向上向善的网络文明力量。 第七届互联网辟谣优秀作品征集发布活动由中央网信办违法和不良信息举报中心、河南省委网信办、郑州市委网信委主办,新华网、大河网、郑州市委网信办承办。来自中央和国家机关有关单位、地方网信部门、基层单位、行业协会、新闻媒体、网站平台的嘉宾和获奖作者代表200余人参加发布会。 附:“第七届互联网辟谣优秀作品”获奖名单 音视频类(20部) 
文字类(15部) 
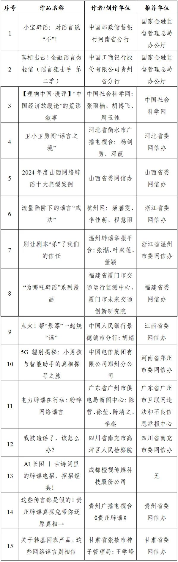
图片类(15部) 
重大辟谣专题(10部) 
优秀辟谣平台(账号)(10部) 
来源:“网信中国”微信公众号 作者: 编辑:李佳萌 |
|