打击网络谣言,净化网络环境。杭州辟谣平台请广大网民不信谣、不传谣!
首页
|
原创
|
杭州新闻
|
新闻中心
|
华媒视频
|
杭网议事厅
|
汽车
|
图库
|
区县
|
评论
指导单位:杭州市互联网信息办公室、杭州市公安局 主办单位:杭州市网络文化协会、杭州发布
承办单位:杭州网
当前位置:
杭州网
>
杭州媒体网站联合辟谣平台
>
聚焦关注
>
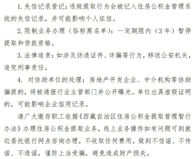
拉萨市住房资金管理中心郑重声明
2025-04-22 14:59
来源:“西藏举报”微信公众号、西藏住房公积金 作者: 编辑:李佳萌
上一篇:
山西省吕梁市岚县出现老虎?
增值电信业务经营许可证:
浙B2-20110366
| 信息网络传播视听节目许可证:1105105 | 网络文化经营许可:
浙网文[2012]0867-091号
| 工信部备案号:浙ICP备11041366号-1
杭州网
(杭州网络传媒有限公司)版权所有未经授权禁止复制或镜像