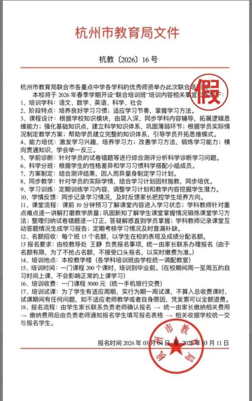
打假!这种“联合培训班”千万别信! 2026-03-13 08:06 近日,有家长反映收到一份名为《杭州市教育局文件》(文号“杭教〔2026〕16号”)的所谓“联合培训班”招生通知,经核实,该文件系不法分子冒用杭州市教育局名义伪造发布,内容纯属虚构,请家长朋友切勿相信! 

诈骗套路揭秘 伪造权威通知:冒充教育局、学校等官方部门,虚构“内部名额”“统一组织”等幌子,利用公信力降低家长警惕。 制造紧迫感:以“名额有限”“预缴占位”为由催促家长快速转账,且收款账户多为个人账户,这是最明显的风险信号。 虚假承诺保障:谎称“可凭发票退费”,营造“正规可靠”的假象,实为打消疑虑的套路。 精准瞄准焦虑:利用家长对孩子教育的重视,虚构稀缺培训机会,诱导在焦虑中匆忙付款。 请家长朋友们提高警惕,不要轻信此类信息,谨防上当! 来源:杭州市反诈中心、杭州市教育局校安处 作者: 编辑:陈周滢 |
|