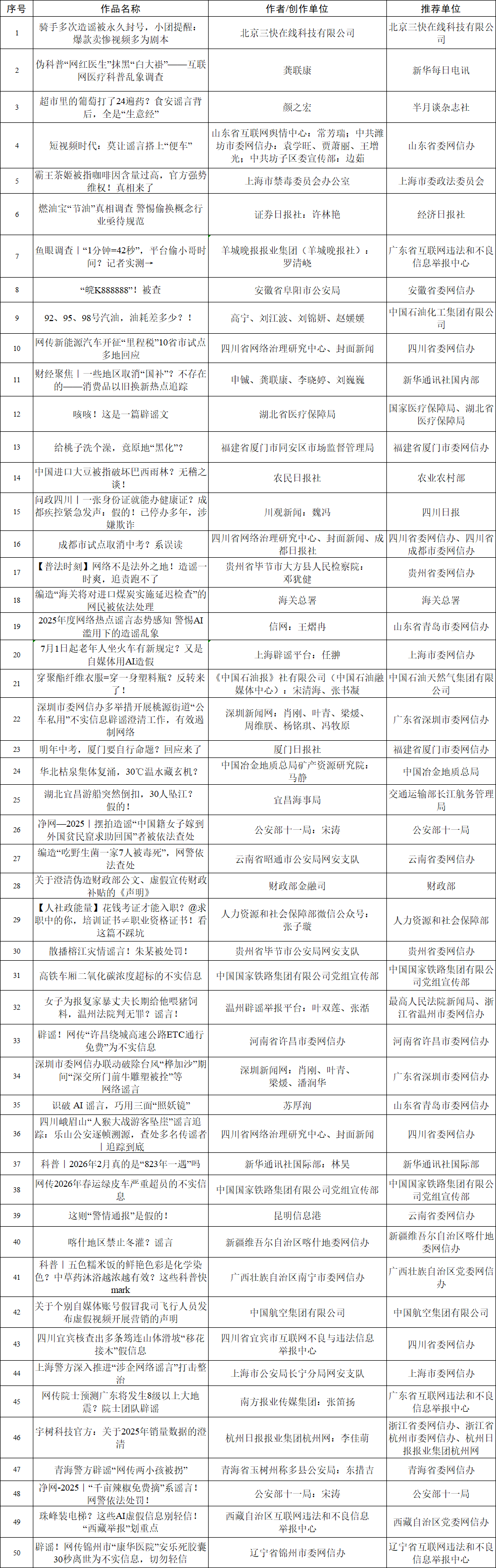
第八届互联网辟谣优秀作品征集展示活动复审名单新鲜出炉 200部作品成功入围 2026-04-21 15:12 日前,第八届互联网辟谣优秀作品征集展示活动作品初审工作已顺利完成。自今年2月启动作品征集以来,得到社会各界积极支持和踊跃参与,共收到1838家单位和个人报送的3287部作品。 经过评审委员会严肃认真的初审,200部作品凭借扎实权威的辟谣、精良专业的制作、鲜活生动的表达和广泛传播的社会影响成功进入复审环节。其中,文字类50部、图片类50部、动漫音视频类60部、专题专栏类20部、优秀辟谣平台(账号)类20部。后续将经过复审和综合评定,最终从中产生70部优秀作品(平台/账号),在5月下旬举行的2026年中国网络文明大会网络辟谣论坛上正式发布。 究竟有哪些作品脱颖而出、进入复审,让我们一起来看看吧! 附:第八届互联网辟谣优秀作品征集展示活动入围复审作品名单 文字类复审作品名单(50部) 
图片类复审作品名单(50部) 
动漫音视频类复审作品名单(60部) 
专题专栏类复审作品名单(20部)  优秀辟谣平台(账号)类复审作品名单(20部)

来源:中国互联网联合辟谣平台 作者: 编辑:李佳萌 |
|